Product Summary
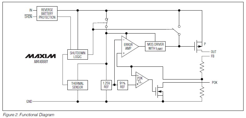
The MAX8881EUT33+T is a ultra-low supply current, low-dropout linear regulator, capable of delivering up to 200mA. The device is designed for battery-powered applications where reverse battery protection and long battery life are critical. The MAX8881EUT33+T provides only factory-preset output voltages of 1.8V, 2.5V, 3.3V, or 5V (see Ordering Information). It is available in miniature 6-pin SOT23 packages.
Parametrics
Absolute maximum ratings: (1)IN to GND: -14V to +14V; (2)SHDN to GND: -0.3V to (VIN + 0.3V), -0.3V to +0.3V when VIN < 0V; (3)OUT, FB to GND: -0.3V to +6V when VIN > 5.7V, -0.3V to (VIN + 0.3V) when 0V ≤ VIN ≤ 5.7V, -0.3V to +0.3V when VIN < 0V; (4)POK to GND: -0.3V to +14V; (5)OUT Continuous Current: 200mA; (6)OUT Short Circuit: Indefinite; (7)Continuous Power Dissipation (TA = +70℃); (8)6-Pin SOT23 (derate 8.7mW/℃ above +70℃): 696mW; (9)Operating Temperature Range: -40℃ to +85℃; (10)Junction Temperature: +150℃; (11)Storage Temperature: -65℃ to +165℃; (12)Lead Temperature (soldering, 10s): +300℃
Features
Features: (1)3.5μA Supply Current at 12V; (2)Reverse Battery Protection; (3)2.5V to 12V Input Voltage Range; (4)±1.5% Output Voltage Accuracy; (5)200mA max Output Current; (6)2Ω PMOS Output Device; (7)Short-Circuit and Thermal Overload Protection; (8)POK Output for Out-of-Regulation Indicator; (9)Fixed 1.8V, 2.5V, 3.3V, and 5V (MAX8881)Adjustable from 1.25V to 5V (MAX8880); (10)Tiny 6-Pin SOT23 Package.
Diagrams

| Image | Part No | Mfg | Description | ![]() |
Pricing (USD) |
Quantity | ||||||||||||
|---|---|---|---|---|---|---|---|---|---|---|---|---|---|---|---|---|---|---|
![]() |
![]() MAX8881EUT33+T |
![]() Maxim Integrated Products |
![]() Low Dropout (LDO) Regulators 12V Linear Regulator |
![]() Data Sheet |
![]()
|
|
||||||||||||
| Image | Part No | Mfg | Description | ![]() |
Pricing (USD) |
Quantity | ||||||||||||
![]() |
![]() MAX800L |
![]() Other |
![]() |
![]() Data Sheet |
![]() Negotiable |
|
||||||||||||
![]() |
![]() MAX800LCPE |
![]() Maxim Integrated Products |
![]() Supervisory Circuits |
![]() Data Sheet |
![]() Negotiable |
|
||||||||||||
![]() |
![]() MAX800LCPE+ |
![]() Maxim Integrated Products |
![]() Supervisory Circuits MPU Supervisor |
![]() Data Sheet |
![]()
|
|
||||||||||||
![]() |
![]() MAX800LCSE |
![]() Maxim Integrated Products |
![]() Supervisory Circuits |
![]() Data Sheet |
![]() Negotiable |
|
||||||||||||
![]() |
![]() MAX800LCSE+ |
![]() Maxim Integrated Products |
![]() Supervisory Circuits MPU Supervisor |
![]() Data Sheet |
![]()
|
|
||||||||||||
![]() |
![]() MAX800LCSE+T |
![]() Maxim Integrated Products |
![]() Supervisory Circuits MPU Supervisor |
![]() Data Sheet |
![]()
|
|
||||||||||||
(China (Mainland))










